Double click on chart to view quick guide for selecting mig wire size and welder amperage for your application. Most welders of the workshop buzz box type have a duty cycle which seldom exceeds 30.
A Schematic Diagram Of Mig Welding Setup Download
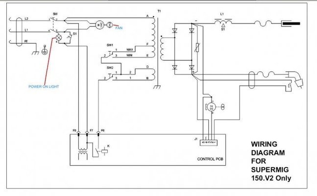
Mig welder wiring diagram. When installing an additional 220 volt oven circuit the work should be done according to local and national electrical codes with a permit and be inspected. Check with your machine manufacturer for any information that may pertain to your welding system. From safety precautions operationssetup information and maintenance to troubleshooting and parts lists millers manuals provide detailed answers to your product questions. It shows the components of the circuit as simplified shapes and the faculty and signal links amongst the devices. One size smaller wire may be acceptable but verification should be made before beginning. Please subscribe its free for.
Hobart beta mig owners parts manual miller welder hobart beta mig owners parts manual spec 1 2 1 2 reprints from microfisch parts numbers and wiring diagrams. Mig welder wiring diagram wiring diagram is a simplified suitable pictorial representation of an electrical circuit. Manualsonline posted an answer 3 years 8 months ago. Hobart beta mig owners parts manual. We recommend wiring the circuit with 8 copper or 6 aluminum wire. Here is a picture gallery about mig welder wiring diagram complete with the description of the image please find the image you need.
My wire welder wont feed wire what are some possible. Lincoln welder wiring diagram pertaining to mig welder wiring diagram image size 758 x 787 px and to view image details please click the image. The selector switch was stuck at max current and it randomly produced too little welding current. Feb 17 i have a. Find replacement parts and get the most from your miller products by downloading the specific owners manual for your unit. Identify the welder circuit turn it off and tag it with a note before working with the 220 volt welder cord wiring.
The trusty 32 year old mig welder urgently needed some work. This is a reprint from a manual. 20559 mig welder wiring diagram. 220v welder plug wiring diagram free wiring diagram lincoln welder 220 volt wiring schematic wiring diagram how to wire an outlet for a 220v welder hunker how to wire a 220 cord plug outlet for welder electric motor machine install 50 amp welder outlet circuit in workshop for 220 240 vac mig welder wiring your welder to 220 volt operators. The primary current required by this size ac transformer type welder is about 50 amps at 230 volts. Craftsman need manual for mig please help find the manual for this craftsman welder.
Hobart betamig owners manual service manual wiring diagrams included. We hope it helps. Add to cart. The manualsonline team has found the manual for this product.

















