Summary of contents for honda pcx. Pcx150 2014 pcx150 2016 pcx150 2015 pcx150 2017.
Diagram Based Honda Wave 125i Wiring Diagram Completed
Honda pcx 150 wiring diagram. 2011 honda pcx wiring diagram hi phamdinh for this scenario you will need your service parts fiche and owners manual if you cant find the best tool you ever bought for your honda despair not for a mere zero 0 you can download another one. 2005 v strom dl650 1974 vespa ciao 2011 honda pcx 170 takegawa 170cc big bore kit 1996 honda nighthawk 250 1987 honda spree 2000 ktm 125sx 2003 honda silverwing 2007 genuine buddy 125 1998 honda pc800 2008 buddy 125 white 2008 buddy 125 red 2001 honda. Some honda motorcycle manuals pdf wiring diagrams are above the page. If anyone wants to tool around with their scoots you want to own a service manual sorry this is the best i could do with what i have available to me now im hoping you can enlarge the photo enough to maybe follow itread it. Production starts in taiwan and an official representative office opens in germany. Jalur kabel kontroler 24v 350w cara pasang wiring diagram controller skuter elektrik.
This circuit and wiring diagram. You are now leaving the honda powersports web site and entering an independent site. Honda badoray motor 30159 views. 2011 honda pcx 125 previously rides. American honda motor co. Honda pcx 125 150 online scooter service manual the cyclepedia honda pcx125 and pcx150 scooter online service manual features detailed full color photographs and color wiring diagrams complete specifications with step by step procedures performed and written by a veteran honda dealer trained motorcycle technician.
Cara menghidupkan motor honda pcx 150 cbs duration. Japanese brand honda is known as one of the largest motorcycle manufacturers. In 1961 honda sold a record number of motorcycles to the industry 100000 a month. A year later in belgium the assembly of motorcycles for the european. Page 1 100217 164952 32kwn600001 honda pcx owners manual uso e manutenzione manual del propietario honda motor co ltd. View and download honda pcx150 2013 service manual online.
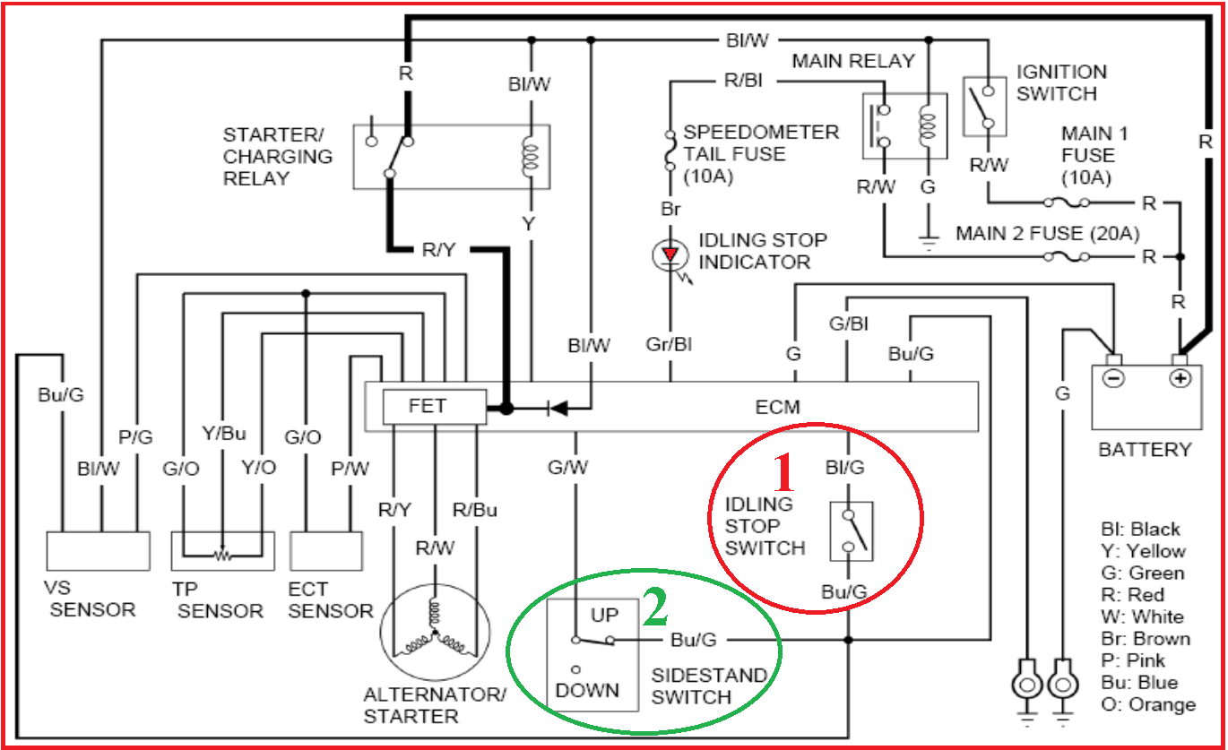
Wiring diagram for 20142015 and probably the 2016 pcx 150 from the service manual. Is not responsible for the content presented by any independent website including advertising claims special offers illustrations names or endorsements. Honda pcx125 wiring diagram has been viewed 3294 times which last viewed at 2020 06 04 103133 and has been downloaded 63 times which last downloaded at 2018 03 03 124147 reviewed by leah on 19 mar 2014. 11 out of 100 based on 112 user ratings the honda pcx125 wiring diagram can be download for free. Pcx150 2013 scooter pdf manual download. Trying to potty train a 2 year old please send wipes currently ride.
















