Download file 24kb ec325 system user instructions. Office opening hours mon thu.
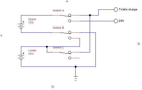
Connecting A 12v Control Panel To A 24v Truck System
Sargent ec328 wiring diagram. Ssue 01 21 6 13 important safety requirements this installation or part of it is. A video that is part of a short series showing how to wire up the interior electrics in your campervan conversion using a power supply unit. A camper van converter sent out a new campervan to a customer only for the customer to find the vehicle had euro6brake energy recuperation just like the above vw t6 2018 with its stop start technology and the cbe based standard split charge unit wasnt charging the battery properly. Sargent electrical services ltd. The key component is the ec328 power supply unit psu which is the hub of the system and provides connectivity to the ancillary components and the ec328 digital control panel. The ec155 control box contains within it a mains consumer unit to control all mains appliances in your vehicle.
A 12v fused control panel which controls all the 12v items in. Ec328 system user instructions. This video focuses on the primary installation of the. Single door controlled egress wiring diagram 01 single door digital entry wiring diagram 10 single door dk 26 with door prop alarm wiring diagram 15 single door dk1 11 xms dt 7 wiring diagram 20 single door dk 26 remote release wiring diagram 14 single door dk 26 unl 24 and dt 7 wiring diagram 18 single door dk 26 using the hard code to toggle lock off and on wiring diagram. Sargent electrical services ltd. The company accepted responsibility to put things right so they authorised a.
The sargent ec155 systems come highly recommended by us at magnums however for a first time install not everything is obvious at first glance. Diagrams of the 12v connectors terminals located on the circuit board and the and 230v connectors terminals located on the rear housing are shown below for reference. As i have highlighted in another posting i have recently had fitted a 100w solar panel to my marquis lancashire auto sleepers nuevo and had it plugged in to the sargent ec328 power control system which has an inbuilt solar regulator which charges both the leisure and the vehicle batteries. 830am to 430pm fri. Ec160 power supply installation iinstructions sargent electrical services ltd. Unit 39 tokenspire business park beverley east yorkshire hu17 0tb united kingdom.
Information on wiring diagrams will be uploaded shortly. If you need assistance please call the sargent technical support team at 1 800 810 wire 1 800 810 9473. Unit 39 tokenspire business park beverley east yorkshire hu17 0tb united kingdom. Download file 12mb ec328 system installation guide. The following diagram shows the typical configuration of the ec328 system.
















