I s cnc nitrous bungs annular style nozzles 500 10lb 15lb race ready nitrous bottles. The outlet should be wired to a dedicated 20 amp240 volt circuit breaker in the service panel using 122 awg cable.
Nitrous Outlet X Series Nitrous Bottle Heater Kits 22 64001 4
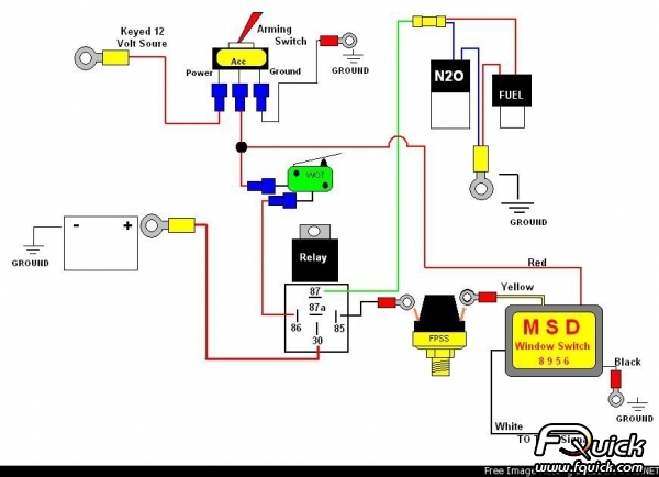
Nitrous outlet wiring diagram. Nitrous outlet universal single stage wiring diagram company contact. 4 inch liquid filled gauge 5995. These wiring diagrams will help you wire up your nitrous system or nitrous accessory. Nitrous outlet universal dual stage wiring diagram company contact. Includes nitrous purge nitrous bottle heater and dedicated fuel system. High flow quarter turn valve for nitrous oxide systems 5995.
Wiring a 20 amp 240 volt appliance receptacle. This outlet is commonly used for a heavy load such as a large air conditioner. Nitrous jets 400. Nitrous kits offer serious horsepower at the flip of a. Battery ground trans brake 12 volt solenoids solenoid battery ground battery ground wiring diagram for n 2o with transbrake nos pn nos pn notes. With this wiring both the black and white wires are used to carry 120 volts each and the white wire is wrapped with electrical tape to label it hot.














