920d custom i5w vai ibanez rt rg jem vai style 5 way wiring harness w auto splitting this wiring harness from 920d custom will fit ibanez rg and rt jem style guitars. Ibanez rg pickup wiring diagram here you are at our site this is images about ibanez rg pickup wiring diagram posted by maria nieto in diagram category on nov 01 you can also find other images like wiring diagram parts diagram replacement parts electrical diagram repair manuals engine diagram engine scheme wiring harness fuse box.
Bare Wires From Pickups In Ibanez Diagram Confusion Music
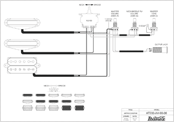
Ibanez rg wiring diagram. Ibanez wiring diagrams also fender pickup wire diagrams and color codes furthermore color code translation chart for pickup wiring along with onan generator parts diagram along with ibanez rg wiring diagram further dimarzio wiring diagrams humbuckers further fender strat wiring diagram together with ibanez bass guitar wiring diagram. Rg wiring humbuckerreverse polarity single coilhumbucker ibanez 5 way switch 1 volume 1 tone. It shows the components of the circuit as simplified shapes and the faculty and signal contacts in the company of the devices. The rg is the most recognizable and distinctive guitar in the ibanez line. Whether you favor a hardtail fixed bridge or our industry leading locking tremolo system the rg is a precision instrument. Replace all that indonesian junk in your favorite shredder with top shelf 920d custom 500k pots a crl 5 way switch a pure tone jack and gavitt wire.
Ibanez rg470 wiring diagram ibanez com wiring diagrams ibanez w 2019 ibanez rg470 wiring diagram wiring diagram is a simplified satisfactory pictorial representation of an electrical circuit. Diagram latest of ibanez rg 5 way with and webtor me at 3 ibanez wiring diagram ibanez 3903 wiring ibanez am153 wiring diagram ibanez rg wiring diagram ibanez wiring. Neck neck split middle middle bridge split middle bridge rg120 rg1527. Ibanez bass guitar wiring diagram discrd ltd diagrams amusing about ibanez wiring diagram the diagram offers visual representation of an electrical structure. Three decades of metal have forged this high performance machine honing it for both speed and strength. This makes the process of assembling circuit easier.
On the other hand the diagram is a simplified version of the arrangement.















