Acura tl wiring diagram hands free link system part 1 acura tl wiring diagram hands free link system part 2 warning. Positioning and mounting 6 5.
Four Usb Headset Wire Schematics Hondadr 2010 Rmnddesign Nl
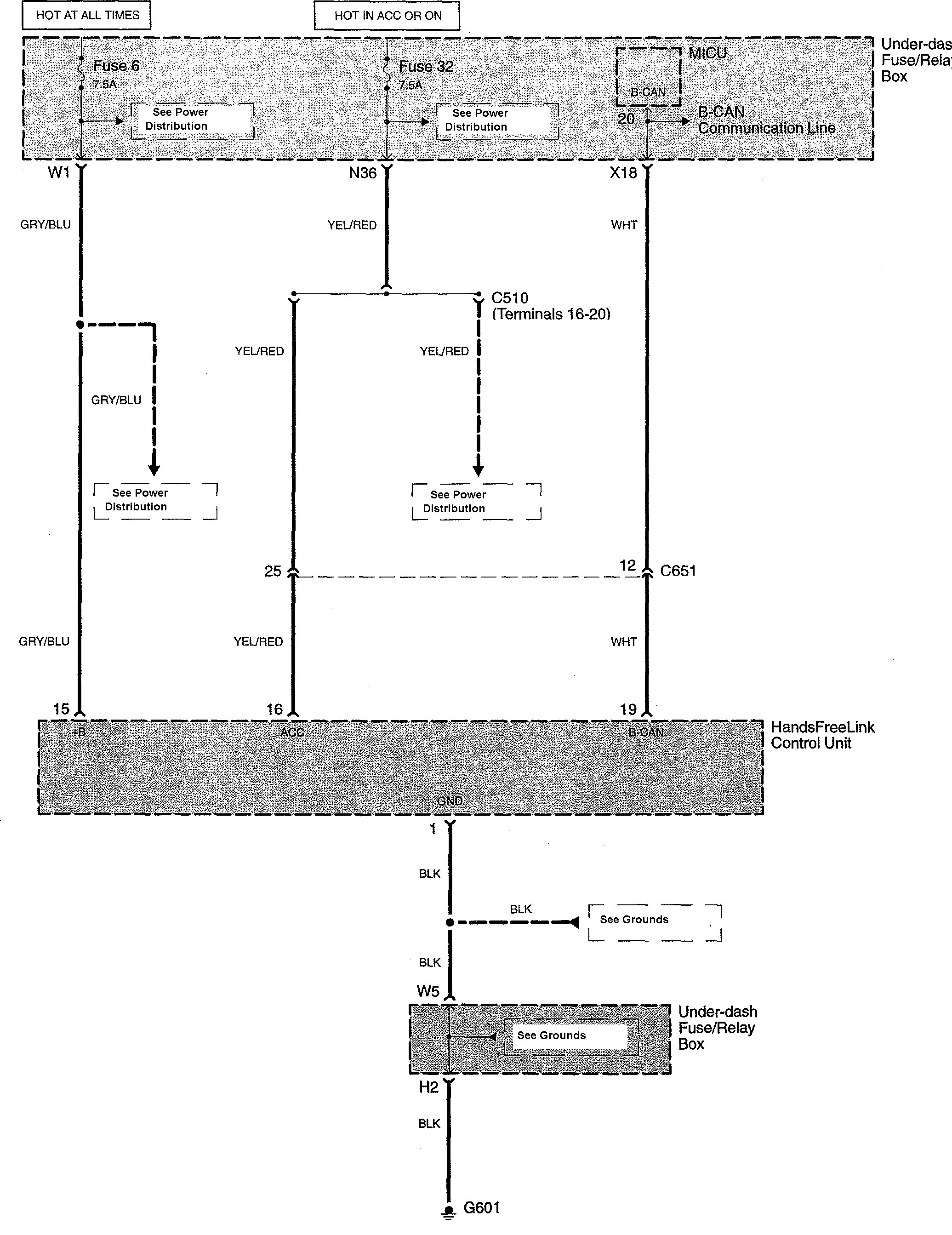
Hands free wiring diagram. Handling possibilities 18 9. 7 pin trailer wire harness. Installation of the hands free car kit 4 3. The pro series gives you the connectors you need but comes open ended allowing you to custom route and fit the harness to your build. Xc90 2003 xc90 2004 xc90 2005 xc90 2006 xc90 2007 xc90 2008 xc90 2009 xc90 2010. It shows the components of the circuit as simplified shapes and the capacity and signal friends surrounded by the devices.
Hands free wiring diagram wiring diagram is a simplified agreeable pictorial representation of an electrical circuit. The red wire from the cable of the hands free kit should correspond to the constant 12v the orange wire to the ignition 12v and the black wire to the ground. Parrot produces a variety of hands free mobile phone devices that help you use your mobile phone legally and safely while driving. Connections on the electronics box 9 6. One such device is the ck3100 which can be fitted in your vehicle with the right tools and technique. The hands free system.
Scope of supply 4 4. Make sure that the orange wire is not connected to the constant 12v to avoid running down the vehicles battery. Handling via touch screen. Hands free wiring diagram. Installation of the loudspeaker switch box ac 5120 13 operating guidelines 17 7. Honeywell thermostat compatible heat pump.
Voice control 18 10. Activate this option when you install an upgrade by bluetooth of your kit from a personal computer. This option will be auto matically disactivated when restarting your kit. Handsfree automobile accessories pdf manual download. View and download volvo handsfree installation instruction online. So the engine compartment wiring diagram for a model with a v 6 engine will be different than the same model with a 4 cylinder engine.
Keep an eye out our new pro series 1955 1956 and 1957 chevy wiring harness is releasing. Examine the wiring diagram for your car radio. Car makers manufacture multiple variations of every vehicle. Super chevy got their hands on the upcoming new tri five pro series wiring harness for their week to wicked 1955 chevy. Gsm offboard ck3500. There are wiring diagrams and then there are the right wiring diagrams heres the deal.
Volvo handsfree system with bluetooth. Using the hands free car kit for the first time 17 8. Wwwparrotbiz demo mode launch a demo of the hands free kit. Ceiling fan speed control switch wiring. Go to our website for more information. Android device external mic wiring.
Terminal and harness assignments for individual connectors will vary depending on vehicle equipment level model and market.
















