Graphs will show current and voltage trends over dailyweekly and monthly time. Capable of processing storing and communicating data in real time when the gallagher command centre server is offline.
Cs379c 2018 Class Discussion Notes
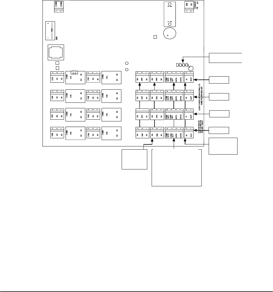
Gallagher controller 6000 wiring diagram. Gallagher controller 6000 c6000 is the interface between the gallagher command centre server and the distributed field hardware. Idemia morpho wiring controller 6000 with 8r or 4r module c300100 duration. How to install a magnetic door contact. The dashboard app will report on the energizer and up to 6 configured fence zones. Gallagher security 1358 views. Gallagher load bar user manual 1.
Compliance with other international standards will be proven as required. Tony haigh created date. Gallagher system diagram 3e1782ai author. The controller 6000 uses straight forward system. Gallagher dashboard fence app 285 mb dashboard fence provides real time fence information and alerts from your i series energizer to your phone. Controller 6000 functionality refer to the gallagher controller 6000 datasheet for specifications network connectivity 10100baset rj45 power source equipment device specification poe iee8023at 255 watts maximum distance from poe switch to gallagher controller 328ft 100m allowance has been made for in rush current during controller.
Part numbers gallagher controller 6000 c300100 gallagher 4r module c300141 gallagher controller 6000 2 door variant c300111 gallagher 4h module c300142 gallagher controller 6000 high spec c300101 gallagher 8r module c300181 gallagher 8h module c300182 notes.


















